青海省总工会简介 中国工会是中国共产党领导的工人阶级群众组织,是党联系职工群众的桥梁和纽带,是社会主义国家政权的重要社会支柱。一、省总工会主要职能青海省总工会是全省各级工会和各产业工会的领导机关。省总... 更多>
国家新闻出版署、全国总工会等部门单位近日印发通知,定于4月20日至26日组织实施2026年“全民阅读活动周”。
本次活动主题为“共促全民阅读,共建书香社会”,将以第五届全民阅读大会开幕启动2026年“全民阅读活动周”。活动周期间,各地将围绕《全民阅读促进条例》出台背景、重大意义、重点措施等,组织专家学者进行解读,广泛开展宣传阐释;同时开展主题阅读活动、组织青少年阅读活动、加强分众化阅读引导和服务等。此外,各地还将充分利用公共图书馆等公共文化设施,结合本地区文化资源特色,推出便民措施,满足群众高质量阅读需求,延伸阅读服务触角,打通阅读服务“最后一公里”。
国新出发〔2026〕3号
各省、自治区、直辖市和新疆生产建设兵团新闻出版局、党委社会工作部、党委网信办、教育厅(教委、教育局)、民(宗)委(厅、局)、民政厅(局)、农业农村(农牧)厅(局、委)、文化和旅游厅(局)、工会、团委、妇联、文联、作协、科协、残联:
2026年是中国共产党成立105周年,是“十五五”开局之年。为深化全民阅读活动,推进书香社会建设,按照国务院关于同意设立“全民阅读活动周”的批复要求,定于4月20日至26日组织实施2026年“全民阅读活动周”。现就有关事项通知如下。
一、总体要求
坚持以习近平新时代中国特色社会主义思想为指导,深入贯彻党的二十大和二十届历次全会精神,认真落实四中全会部署,全面贯彻习近平文化思想,实施《全民阅读促进条例》,结合各地实际和行业特色,组织开展内容健康向上、展现文化底蕴、形式丰富多样的全民阅读活动,引导群众广泛参与,扩大全民阅读辐射面和影响力,营造爱读书、读好书、善读书的浓厚氛围,扎实推进书香社会建设。
二、活动主题
共促全民阅读,共建书香社会
三、活动安排
1.举办第五届全民阅读大会。深入学习贯彻习近平总书记致首届全民阅读大会贺信精神,以第五届全民阅读大会开幕启动2026年“全民阅读活动周”。精心策划大会各项活动,展示各地区各部门全民阅读工作成果成效,交流全民阅读工作经验做法;发挥文化名家、社会名人的示范作用,吸引群众踊跃参与,激发全民阅读热情。
2.深化《全民阅读促进条例》宣传。围绕条例出台背景、重大意义、重点措施等,组织专家学者进行解读,广泛开展宣传阐释。通过制作宣传海报、公益广告、微视频等形式,向群众宣传条例保障公民阅读权利的制度举措,扩大条例的社会知晓度和影响力。充分调动新闻媒体和新媒体平台积极性,结合生动案例、具体数据等开展普法宣传,推动全社会进一步形成关心阅读、支持阅读、参与阅读的广泛共识。
3.开展主题阅读活动。精心组织习近平总书记重要著作阅读学习,深化党的创新理论学习宣传。大力推动中华优秀传统文化、革命文化、社会主义先进文化出版物阅读,弘扬社会主义核心价值观,引导群众通过读书增强精神力量、涵养文化情怀。强化受众意识,贴近不同读者的兴趣点、关注点,开展有深度、有温度、有创新的主题阅读活动;坚持效果导向,运用主题阅读活动新载体新方式,增进广大党员、干部和群众对党的创新理论的政治认同、思想认同、情感认同。
4.组织青少年阅读活动。把青少年群体作为全民阅读的重点对象,开展与其身心发展状况相适应、有利于培养阅读兴趣和阅读习惯的活动。组织中小学“书香校园”联盟行动,启动“青春年少好读书”阅读行动,推出“青春领读人”计划,深化“青联读书社”“学联读书会”“红领巾爱阅读”“青社学堂”等项目,引导青少年群体养成阅读习惯。实施家庭亲子阅读行动,开展“家有书香诵经典”、“联联伴你诵经典”、“诵读在我家”百场示范等系列活动,建设书香家庭,涵育阅读家风。
5.加强分众化阅读引导和服务。面向不同领域、不同人群开展分众化阅读活动。开展老年人阅读推广工作,组织“适老化阅读服务行动”,实施“银龄领读者计划”等项目,帮助老年人老有所学、老有所乐。深化职工阅读,依托职工书屋,开展“送文化·惠职工”阅读活动,引导广大职工通过阅读增长知识、提升素养。组织“科普阅读计划”“科学家精神故事会”“文学浸万家”“光影里的阅读”等活动,通过沉浸式阅读、互动式导读,提升群众科学文化水平和文学艺术鉴赏能力。开展无障碍阅读推广工作,组织“书香中国·阅读有我”“我送盲童一本书”“共读美丽中国”“声悦童心”等阅读活动,以阅读丰富残疾人精神世界。开展图书捐赠活动,向农村地区、革命老区、民族地区、边疆地区、欠发达地区捐赠图书,加强全民阅读保障。
6.开展便民惠民阅读活动。充分利用公共图书馆等公共文化设施,结合本地区文化资源特色,推出便民措施,开展阅读活动。在城市阅读空间、社区书房、农家书屋及实体书店等场所,组织经典诵读、演讲征文、作家见面会等活动,实施“书香社会志愿服务”“书香助农”“阅读马拉松”“旧书新知”等项目,为群众就近就便阅读提供更多指导、创造更好条件。开展阅读惠民活动,发放阅读优惠券(卡),组织出版单位、实体书店、网上书店、数字阅读平台等开展“全民阅读惠民购书节”“春季书市”“阅读市集”等活动,满足群众高质量阅读需求。在车站、机场、港口客运站、游客中心等设置“阅读驿站”“阅读角”,面向基层打造“流动图书车、服务车”和“24小时自助图书馆”等服务点,扩大阅读服务网点阵地,延伸阅读服务触角,打通阅读服务“最后一公里”。
7.培育巩固“书香中国”活动品牌。以“书香中国”为总体品牌,动员社会力量,培育和巩固区域书香品牌活动。结合地方特点,挖掘区域资源,打造符合本地需求、具有本地特色的阅读品牌活动。充分发挥本地文化名家、社会名人作用,做好阅读推广,提升区域品牌阅读活动的群众参与度、辐射面和号召力。
8.加大宣传报道力度。组织新闻媒体加强全民阅读宣传报道,广泛宣传优秀出版物和品牌阅读活动,深入报道基层全民阅读工作中的生动事例、鲜活人物、有益经验,用镜头讲述普通人的阅读故事,展现群众读书风采,宣传读书陶冶情操、提升境界、成就人生的积极作用,带动更多人参与阅读。
四、工作要求
1.突出活动主题。以深化党的创新理论阅读推广为首要任务,引导人们领悟蕴含其中的道理学理哲理,感悟充盈其间的真理力量和实践伟力,推动习近平新时代中国特色社会主义思想更加深入人心。紧密结合庆祝中国共产党成立105周年、纪念中国工农红军长征胜利90周年等活动,挖掘用好红色文化资源,组织开展红色阅读主题活动,通过阅读传承红色基因、赓续红色血脉。
2.把握正确方向。加强阅读引领,充分发挥阅读在传播思想文化、弘扬民族精神、提升国民素养、涵育文明风尚等方面的重要作用,引导群众通过阅读丰富精神世界,增强精神力量。严格落实意识形态工作责任制,把正确导向贯穿各项活动的各方面全过程,加强政治把关,做好舆论引导。
3.加强统筹协调。各地区各部门按照党委领导、政府主导、社会力量参与的原则,精心组织实施2026年“全民阅读活动周”。各级新闻出版主管部门发挥牵头抓总作用,加强策划,周密安排,确保各项活动取得实效。社会工作、网信、教育、民族、民政、农业农村、文化和旅游等有关部门,工会、共青团、妇联、文联、作协、科协、残联等群团组织加强协同配合,结合行业特点做好相关工作。
4.注重活动实效。严格落实中央八项规定及其实施细则精神,反对形式主义,反对铺张浪费,不增加基层负担。充分调动资源力量,创新方式方法,注重实际效果,策划符合群众需求、有新意、接地气的阅读活动。适应信息技术发展趋势,鼓励阅读服务提供者积极创新,将数字阅读与传统阅读相结合、线上活动与线下推广相结合,提升各项活动的覆盖面和影响力。
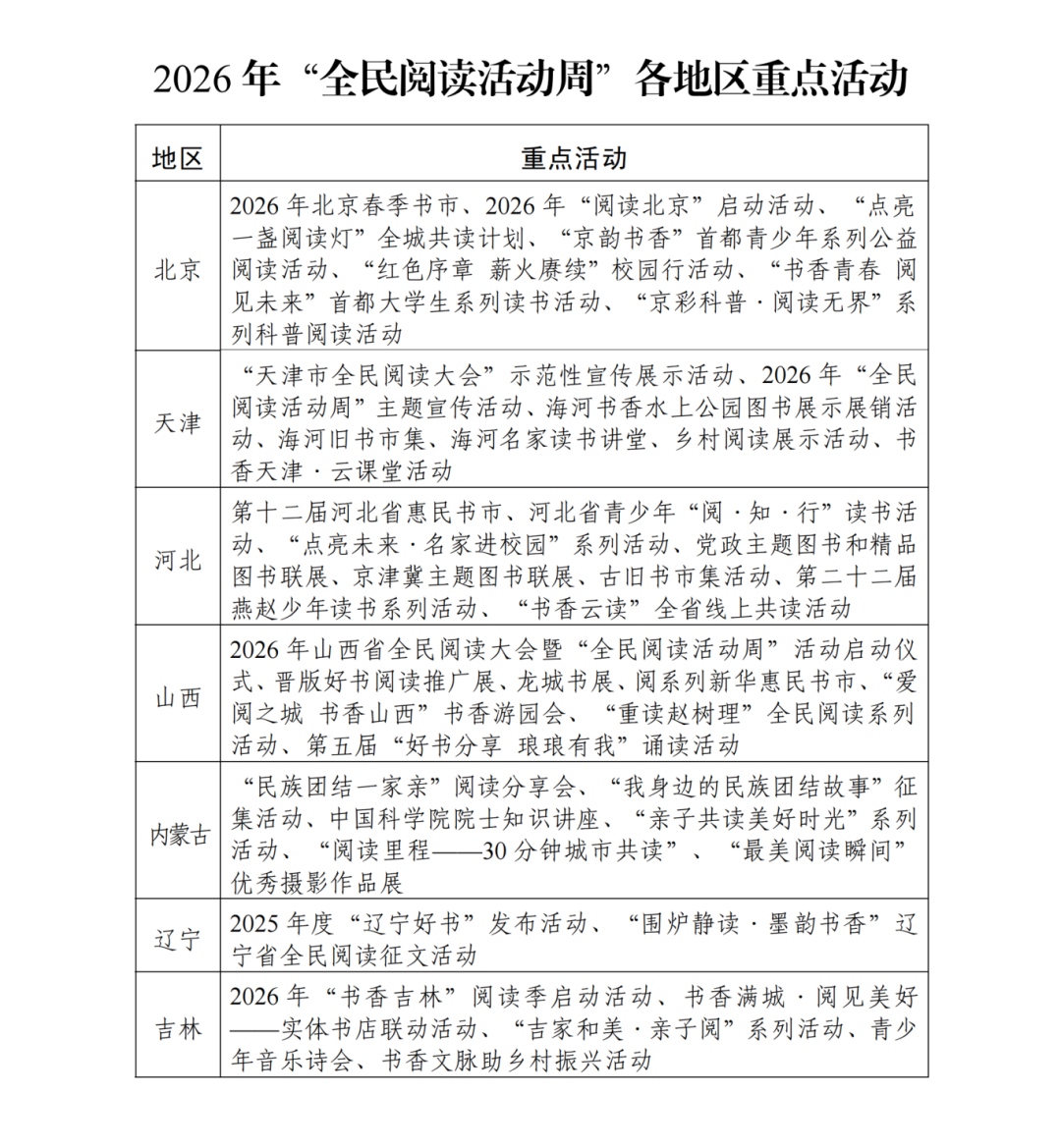
附件:2026年“全民阅读活动周”各地区重点活动
国家新闻出版署 中央社会工作部
中央网信办 教育部
国家民委 民政部
农业农村部 文化和旅游部
全国总工会 共青团中央
全国妇联 中国文联
中国作协 中国科协
中国残联
2026年4月10日
2026年“全民阅读活动周”各地区重点活动





©CopyRight 青海省总工会 All Rights Reserved. 青ICP备17001415号